La curva che indica il numero di imprese in funzione del numero di addetti mostra una flessione verso il basso in corrispondenza dei 15 dipendenti. Dipende dallo Statuto dei lavoratori che si applica proprio oltre quella soglia? Circa il 5 per cento di occupati in più in un campione di aziende.
Il numero medio di occupati per azienda in Italia è molto inferiore rispetto alla media UE: 3,9 contro 6,1. Questa relativa piccolezza delle imprese italiane è spesso vista come una delle cause della debolezza dell’economia italiana nei mercati globali.
Un’ipotesi che è stata avanzata per spiegare il fenomeno è che la legislazione italiana sul lavoro rende oneroso per un’azienda crescere al di sopra dei 15 dipendenti perché oltre questa soglia scatta l’applicazione integrale dello Statuto dei lavoratori e, in particolare, dell’articolo 18 sui licenziamenti senza giusta causa. Il forte indennizzo al lavoratore, in aggiunta al rischio di un reintegro forzato, potrebbe indurre alcune aziende a scegliere di rimanere sottodimensionate.
Se il comportamento delle aziende risente dello Statuto, la distribuzione delle imprese in funzione del numero di addetti dovrebbe mostrare una significativa variazione in corrispondenza dei 15 addetti.
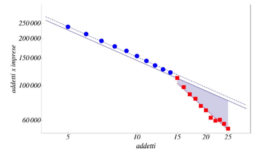
Per sottoporre a test questa ipotesi, analizziamo qui una serie di dati su circa 250mila imprese italiane nel periodo dal 1986 al 1998 i cui addetti variano da 5 a 25, pubblicata da Fabiano Schivardi e Roberto Torrini in “Identifying the effects of firing restrictions through size-contingent differences in regulation” del 2008. L’andamento medio è illustrato in figura 1 in coordinate logaritmiche.
Una variazione di tendenza attorno a 15 addetti appare manifesta. L’andamento della curva tra 5 e 14 addetti appare molto ben descritto da una legge di potenza (una linea retta nel grafico 1).
La differenza tra andamento sopra e sotto-soglia è ancora più evidente in figura 2, dove mostriamo il numero complessivo di addetti per classe.
Che le aziende modifichino il loro comportamento riguardo la crescita del numero di occupati in prossimità di 15 addetti sembra quindi evidente. Anche ammesso che l’effetto dipenda unicamente dallo Statuto dei lavoratori, resta comunque difficile e rischioso stimarne l’entità e soprattutto prevedere gli effetti di una riforma dello Statuto stesso.
I DUE SCENARI
Al fine di stimolare il dibattito sulla questione, si propongono qui due scenari, entrambi basati sull’ipotesi che la naturale distribuzione delle imprese in una economia senza vincoli artificiali alla crescita sia una legge di potenza. L’ipotesi appare confermata dai nostri dati italiani, separatamente sopra e sotto la soglia di 15 dipendenti, oltreché da analoghi studi condotti in Francia e in diversi altri paesi.
Figura. 1 – Numero di imprese in funzione del numero di addetti

Fonte: elaborazione su dati in Schivardi-Torrini). La retta tratteggiata indica la legge di potenza tra 5 e 14 addetti (cerchi blu). I punti successivi (quadrati rossi) si discostano notevolmente dall’andamento estrapolato. La retta continua è ottenuta riscalando la legge di potenza in modo da fornire lo stesso numero complessivo di imprese.
Figura 2 – Totale numero occupati per classi di addetti

La regione in grigio corrisponde al numero di occupati aggiuntivi tra aziende con più di 15 addetti.
Nel primo scenario, si assume che le aziende ben al di sotto dei 15 dipendenti, contrariamente a quelle al di sopra, non siano influenzate dallo Statuto, e crescano quindi senza limiti fintantoché rimangano sotto soglia.
In questo caso, si potrebbe ragionevolmente immaginare che se lo Statuto fosse riformato, l’andamento a legge di potenza sotto-soglia si potrebbe estendere inalterato fino almeno a 25 dipendenti. Assumendo che le imprese non nascano né cessino, ma semplicemente si ridistribuiscano, si può stimare un aumento di circa 130mila nuovi occupati, ovvero il 5 per cento del campione (pari a circa 2 milioni e mezzo di dipendenti). Il numero potrebbe scendere fino a 100mila circa se invece di una legge di potenza si utilizzassero distribuzioni più complesse, che però non appaiono statisticamente giustificate dai dati.
Nel secondo scenario, si potrebbe immaginare che le aziende più piccole del nostro campione, quelle con 5 dipendenti, non sarebbero incentivate a crescere neppure nel caso di riforma dello Statuto e quindi che il loro numero resterebbe costante. Solo via via che ci si avvicina a 15 dipendenti si potrebbe indurre un comportamento virtuoso di crescita. In questo caso, sempre mantenendo costante il numero complessivo di imprese, la legge di potenza sarebbe più ripida, e il numero di nuovi occupati teorici scenderebbe a circa 85mila, pari al 3,5 per cento del totale. Questi valori sono notevolmente superiori alla precedente stima di Schivardi e Torrini sugli stessi dati.
Naturalmente, altri scenari teorici sono possibili, ma solo a patto di deviare da una legge di potenza o di assumere paradossalmente che il numero di aziende con pochi dipendenti aumenti in conseguenza della soppressione dello Statuto.
Ripetendo la stessa analisi per un campione più ristretto, ma molto più recente (2014) di aziende tra 10 e 20 dipendenti, si ottiene un aumento potenziale di addetti del 2,5 per cento; se estrapolato fino a 25 dipendenti, il risultato sarebbe molto simile (o leggermente superiore) a quello precedentemente ottenuto.
Da questa breve analisi non si può ovviamente far discendere in maniera meccanica una relazione di causalità tra l’andamento spezzato della distribuzione delle imprese e lo Statuto dei lavoratori. Neppure è possibile prevedere con certezza come le aziende risponderebbero a una sua modifica, soprattutto in tempi di crisi. Ed è chiaro che la stima del 5 per cento di addetti in più è relativa al solo campione di aziende qui considerate e non si può assolutamente estendere all’intera platea dei lavoratori italiani senza una analisi ben più ampia.
Soprattutto, se anche tutte le ipotesi fin qui menzionate fossero confermate e si producesse davvero un aumento del 5 per cento di occupati, la scelta di riformare lo Statuto dovrebbe comunque mettere in conto una molteplicità di aspetti sociali, politici, economici, che non possono essere catturati da semplici estrapolazioni.
Ciononostante, questa breve analisi indica chiaramente che le aziende tra 15 e 25 addetti hanno una minore tendenza a crescere rispetto alla media. Rimuovere le cause di tale comportamento, qualunque esse siano, potrebbe generare da 80mila a 130mila nuovi addetti a parità del numero di imprese, ovvero il 3,5-5 per cento del campione totale.
Lavoce è di tutti: sostienila!
Lavoce.info non ospita pubblicità e, a differenza di molti altri siti di informazione, l’accesso ai nostri articoli è completamente gratuito. L’impegno dei redattori è volontario, ma le donazioni sono fondamentali per sostenere i costi del nostro sito. Il tuo contributo rafforzerebbe la nostra indipendenza e ci aiuterebbe a migliorare la nostra offerta di informazione libera, professionale e gratuita. Grazie del tuo aiuto!
Alberto
Esperienza personale. Nel 1994 sono stato nominato amministratore delegato della filiale italiana di un gruppo internazionale svizzero-tedesco presente in tutto il mondo. Abbiamo rilanciato la società ed acquisito molti nuovi clienti. Ho chiesto di assumere dei tecnici assolutamente necessari. La direzione di gruppo mi ha chiesto se ero pazzo visto che avremmo superato i 15 dipendenti e che mi avrebbero noleggiato tecnici tedeschi (raramente disponibili e cari per trasferta, ecc….). Risposi.”in Spagna ed altrove lo fate.” “Si, ma là basta pagare e si può mandar via chiunque.” Per due anni ho dovuto cedere, poi un ulteriore crescita locale li ha convinti, ma uno dei massimi capi mi disse.”Guarda che li assumi sotto la tua diretta responsabiltà!” Caso isolato? Non penso. Comunque non abbiamo dato lavoro per due anni ad alcuni tecnici. Quanti casi simili in Italia? Saluti Alberto
Asterix
Il problema non è l’art. 18 e la non licenziabilità del lavoratore, ma quantificare il costo della sua uscita. Non credo che siano molti i casi di lavoratori licenziati senza una giusta causa che dopo che hanno vinto il processo hanno scelto il reintegro nella società che li aveva cacciati (con rischi di mobbing), salvo casi noti sindacalisti (ma quella è un conflitto tra sindacati ed aziende). La maggior parte di loro, accetta una congrua buona uscita (in alcuni casi tali accordi sono siglati prima del licenziamento ed escono firmando le dimissioni). Il problema è che l’azienda non sapeva prevedere i costi del processo e della buona uscita per dipendenti. Ora il nuovo art. 18 stabilendo a priori il costo per legge dei licenziamenti non giustificati contratterà con il dipendente da una posizione di forza ed imporrà una buona uscita inferiore alle indennità previste per legge. Si riducono i costi per i licenziamenti individuali in Italia nel momento di maggiore disoccupazione dove il lavoratore avrebbe chiesto di più per andarsene visto le difficoltà di trovare nuovo lavoro..
Marco
Qualcuno può calcolare la perdita di efficienza delle piccole imprese italiane dovuta all’articolo 18? Avrebbero potuto profittare di momenti positivi e di periodi di crescita, hanno invece deciso di auto limitarsi per non correre rischi. Negli anni potremmo avere perso punti di PIL?
Massimo Matteoli
Mi sembra più utile prendere in esame i dati del censimento 2011 che descrivono la totalità delle imprese italiane.
Dai numeri emerge che le imprese con più di 15 dipendenti rappresentano una sparuta minoranza (solo il 2,4 %), ma occupano la grande maggioranza dei dipendenti privati, più di 7.300.000 lavoratori su un totale di circa 11.300.000.
Per quanto riguarda la divisone per classi di addetti, sempre nel 2011, i dati sono i seguenti:
Dimensione Numero imprese Incidenza %
0 addetti 205.229 4,6
1 addetto 2.477.500 56,0
2-5 addetti 1.316.025 29,7
6-9 addetti 215.876 4,9
10-15 addetti 105.889 2,4
16-19 addetti 28.630 0,6
20-49 addetti 52.495 1,2
50-99 addetti 13.644 0,3
100-249 addetti 7.194 0,2
250-499 addetti 2.003 0,0
500 e più addetti 1.465 0,0
Fonte Uff. studi CGIA su dati Censimento Industria e Servizi ISTAT
http://www.cgiamestre.com/wp-content/uploads/2014/08/Articolo-18.pdf
Ma quello che più conta è che i dipendenti a tempo determinato (che come è noto contribuiscono a raggiungere la soglia della “tutela reale”) sono addirittura di più in percentuale nelle aziende sotto i 15 dipendenti (11,75% contro il 10,92 % delle imprese maggiori). Non vi sono,dunque, evidenze statistiche di un reale effetto effetto distorsivo dello Statuto sulle dinamiche dell’occupazione.
stefano delbene
Vi è un indubbio spostamento verso il basso della retta di regressione. Mi apstterei però uno “scalino” più che una leggera deviazione. Il dubbio viene rafforzato dall’osservazione della retta successiva, quella riguardante il numero degli addetti, che si inclina ancora di più, facendo pensare ad un “effetto sostituzione”, ossia al fatto che, cosa peraltro ampiamente risaputa, al crescere delle dimensioni delle imprese vi sia una contrazione del numero totale degli occupati. In sostanza questo “punto soglia” dei 15 addetti rappresenta l’attivazione di un fenomeno che ha basi strutturali e socio-economiche ben consolidate nel nostro tessuto economico, e che non dipendono certo da una legge che renda più “facile” il licenziamento.
Roberto Bellinazzi
Stavo facendo la stessa identica riflessione, anch’io pensavo ad uno scalino di seguito al quale la retta avrebbe dovuto riprendere la stessa pendenza… non mi spiego per quale motivo infatti dovrebbe permanere la stessa minore propensione alla crescita dimensionale passando per es. da 17 a 18 dipendenti se il motivo della minore propensione per passare da 14 a 15 dipendenti fosse funzione strettamente correlata all’art 18…
Michele
La realta e ben piu complessa. La dimensione aziendale non si puo misurare ne con il numero di addetti ne con il fatturato per entita giuridica. Quante situazioni ad esempio esistono di 2/3 societa che fanno parte dello stesso gruppo e ciascuna rimane sotto i 15 dipendenti. Oppure quante partite iva false esistono. E i fenomeni di outsourcing? Spiegare la dimensione aziendale con lo statuto dei lavoratori e’ come correlare l’andamento del NYSE al livello delle acque del Potomac.
Hk
Posso testimoniare che è da molti anni che tengo la mia impresa sotto i 15 dipendenti. La cosa non è affatto desiderata ma superare il gradino e’ molto costoso e rischioso. Vale la pena di farlo se è solo se la dimensione potenziale dell’impresa sia assai superiore. Inoltre il limite di 15 è sbagliato anche dal punto di vista organizzativo perché non permette di staffa re con i giusti livelli gerarchici ( per attività non semplici si può valutare un capo per 7 collaboratori). Un numero soglia sensato potrebbe porsi attorno ai 50 collaboratori.
sottoscritto
Considerato che in Italia solo il 3% delle aziende ha più di 15 dipendenti con una soglia di 50 dipendenti si escluderebbe più del 99% delle aziende.
Rainbow
A prescindere da ricerche ed evidenze statistiche che esplorano la soglia dei 15 dipendenti come eventuale barriera alla crescita dimensionale delle imprese, pongo una questione,sull’art. 18 di tipo logico,etico e giuridico. E’giusto ( eticamente,giuridicamente) che la tutela del famoso articolo 18 ( tutela reale) venga garantita solo ai dipendenti di imprese sopra i 15 dipendenti? Ossia che il diritto di reintegro integrale dipenda da una soglia numerica? Poi perche’fissare la soglia a 15, e non a 16, 17,18,etc? Secondo me la disciplina attuale,anteriforma,dell’articolo 18 e’ingiusta sia dal punto di vista morale,sia giuridico! Perche’mai una tutela maggiore ( tutela reale) debba dipendere da una soglia numerica,discriminando i lavoratori tra quelli di serie A ( sopra i 15), e quelli di serie b ( sotto i 15), non lo capisco proprio! O si da a tutti i lavoratori la tutela reale,o,se non lo si può fare x ragioni economiche,di opportunita’,bisogna ridurre x tutti questa tutela! A mio avviso il regimo attuale dell’articolo 18 e’profondamente discriminatorio,e forse anche incostituzionale (viola art, 3 della Costituzione sul principio di uguaglianza!)!
Massimo Matteoli
la risposta a questa critica sarebbe estendere a tutti l’art. 18, non certo diminuire un diritto a chi c’è l’ha.
L’uguaglianza non si fa al ribasso,
MAssimo
Al di là delle considerazioni manca un normale istogramma, se la tesi è corretta il grafico dovrebbe essere evidente, faccia un grafico e vediamo quanto è vero
Guido
Anche la Voce pubblicò un articolo che dice l’esatto opposto: http://staging.lavoce.info/archives/27448/articolo-18-tra-tabu-ed-efficienza/
bob
“Roma ladrona” “art 18” “piccolo ma bello” etc etc La politica degli slogan , Senza progettualità politica lungimirante, senza un piano industriale che si fonda sulle caratteristiche storiche del Paese e quindi sulle sue capacità reali di svillupare determinati settori, non si va da nessuna parte. Lavorare su questi punti vuol dire impostare linee guida che sviluppano cultura, aggiornamento professionale, motivazione delle persone etc Una azienda che ha bisogno di ridurre personale può essere aiutata solo riconvertendo i suoi dipendenti con corsi di aggiornamento, con impiego in settori simili o uguali oppure impiegandoli in altre produzioni o servizi, ma questo può farlo uno Stato che ha a cuore i punti prima illustrati. Una controversia legale è tale sia per un fornitore non pagato che per un operaio vessato sul posto di lavoro. Cosa c’entra l’ articolo 18 con lo sviluppo di un Paese?
Beppe Vandai
Mi riferisco ai commenti di cui sopra. Credo si debbano aggiungere queste osservazioni:
1 ) Il paper di Luca Amendola confuta una presunta evidenza statistica su cui tutti, economisti compresi, si sono cullati per anni. L’evidenza di allora era frutto di un’ elaborazione semplicistica dei dati. Ora ci si deve confrontare con la nuova evidenza, ben spiegata dall’ Amendola.
2 ) Alcuni si stupiscono che non ci sia uno scalino attorno al punto dei 15 addetti sull’ asse delle ascisse e che poi la pendenza non torni ad essere quella di prima. Ma perché dovrebbe esserci lo scalino? Se il fenomeno della renitenza o paura a superare la soglia ha assunto una dinamica propria (ovvero momentum: in inglese o in latino, fa lo stesso) non c’è da aspettarsi alcuno scalino ma la prosecuzione, per un certo tratto, su una linea a diversa pendenza. Si può infatti ipotizzare una certa inerzia psicologica, indotta dalla fatidica soglia, che continua a produrre effetti anche dopo. E non mi si dica che la psicologia non c’entri nulla con l’ agire dell’ homo oeconomicus.
3 ) Se, come alcuni dicono, il cambio di pendenza al punto 15 ha una ragione economica diversa dall’ effetto dell’ Art. 18 quale ne sarebbe il motivo? E perché la ‘frattura’ ha luogo proprio a 15 e non a 17, o a 19 o a 22 ? È sempre il caso di tenere aperta la discussione, ma l’onere della prova è soprattutto ‘nelle mani’ di chi nega o ipotizza l’influenza negativa dell’ entrata in vigore dell’ articolo 18.
Beppe Vandai
MAssimo
il cambio di pendenza sarà facilmente più legato alla relazione non lineare tra numero di dipendentl e la complessità di gestione , lo capisce chiunque, la fatidica soglia che continua a fare paura dopo averla superata è una spiegazione davvero poco credibile. Se uno ha il mercato che tira (difficile di questi tempi) si innesca anche un momentum positivo, poi quella che viene presentata è effettivamente una scala logaritmica? Sembra di no, non è lineare, non è logaritmica, allora serve solo per raccontare una storia
Enrico Rettore
L’onere della prova a me sembra ben spartito tra le varie parti in causa. Un fatto è un fatto, non c’è dubbio. Ha ragione lei a dire che serve trovare una spiegazione per quella discontinuità proprio tra 15 e 16. Ma l’obiezione che è stata fatta qui sotto – per quale motivo dovrebbe esserci reticenza a crescere da 16 a 17, da 17 a 18 e così via? Superata la soglia dei 15, averne 16 o 17 o più non fa più alcuna differenza – a me sembra piuttosto convincente. E la sua spiegazione sulla natura psicologica di questa resistenza…. beh insomma: è tanto quanto dire che la discontinuità trovata proprio a 15 dall’autore dell’articolo è una pura coincidenza.